Comprehensive Training

關鍵詞:大(da)學(xue)生(sheng)創業(ye)(ye)模(mo)擬(ni)實(shi)訓實(shi)戰(zhan)教學(xue)平臺 大(da)學(xue)生(sheng)創業(ye)(ye)實(shi)訓教學(xue)軟件 大(da)學(xue)生(sheng)創業(ye)(ye)實(shi)訓教學(xue)系統(tong) 大(da)學(xue)生(sheng)創業(ye)(ye)實(shi)訓室解決方案
大(da)(da)(da)學(xue)(xue)生(sheng)創(chuang)業(ye)主要是(shi)在校大(da)(da)(da)學(xue)(xue)生(sheng)和大(da)(da)(da)學(xue)(xue)畢(bi)業(ye)生(sheng)群體組成(cheng),近年來(lai)大(da)(da)(da)學(xue)(xue)生(sheng)創(chuang)業(ye)問題越(yue)來(lai)越(yue)受社會(hui)(hui)的(de)關注,因為大(da)(da)(da)學(xue)(xue)生(sheng)屬于高級知識人群,并且經過多年的(de)教(jiao)育以及背負(fu)著社會(hui)(hui)的(de)種種期(qi)望,在社會(hui)(hui)經濟繁榮發(fa)展的(de)同時,大(da)(da)(da)學(xue)(xue)生(sheng)創(chuang)業(ye)也成(cheng)為大(da)(da)(da)學(xue)(xue)生(sheng)就業(ye)之外的(de)新興的(de)現象。
大(da)(da)學(xue)(xue)生創業(ye)群體主(zhu)要(yao)由在校(xiao)大(da)(da)學(xue)(xue)生和畢業(ye)生組成,由于大(da)(da)學(xue)(xue)擴招引(yin)起大(da)(da)學(xue)(xue)生就業(ye)等一系列問(wen)題,一部分大(da)(da)學(xue)(xue)生通過創業(ye)形式實(shi)現就業(ye),這部分大(da)(da)學(xue)(xue)生具有高知識高學(xue)(xue)歷的特點,但是由于大(da)(da)學(xue)(xue)生缺乏相(xiang)對應的社會(hui)經(jing)驗,所以(yi)需(xu)要(yao)全社會(hui)的關注和幫助。
根據人力資源和社會(hui)保(bao)障部的最新統(tong)計,2007年-2008年的就業狀況(kuang)很不理想。所(suo)以好多大學(xue)生都(dou)選擇(ze)創業。
大(da)(da)學(xue)(xue)生(sheng)創(chuang)業逐漸被(bei)社(she)會(hui)所承(cheng)認和(he)接受,同(tong)時也肩(jian)負著提高(gao)(gao)大(da)(da)學(xue)(xue)生(sheng)畢業就(jiu)業率和(he)社(she)會(hui)穩定等的歷史使命。在高(gao)(gao)校擴招之(zhi)后(hou)越來越多大(da)(da)學(xue)(xue)生(sheng)走出校門(men)的同(tong)時,大(da)(da)學(xue)(xue)生(sheng)創(chuang)業就(jiu)成為了大(da)(da)學(xue)(xue)生(sheng)就(jiu)業之(zhi)外的一(yi)個社(she)會(hui)新問題。
思沃大(da)學生創(chuang)業(ye)模擬實(shi)訓(xun)系統是一款重點(dian)將理論和(he)實(shi)踐、案例分析相結合的(de)模擬實(shi)訓(xun)實(shi)戰平(ping)臺(tai)教學軟件。為(wei)滿(man)足(zu)高校的(de)教學需求(qiu),本公司提供創(chuang)業(ye)實(shi)訓(xun)室(shi)解決方案。
用戶對象:本(ben)教學軟(ruan)件適用于各專業(ye)大學生創業(ye)的模擬(ni)實(shi)訓(xun)。
軟(ruan)件教(jiao)學方式:理論學習與案例實踐相結合,將(jiang)實驗考核與教(jiao)學考核系統相結合。
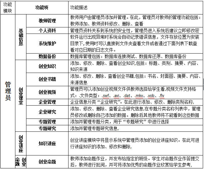
軟件(jian)(jian)的功能概(gai)述(shu):軟件(jian)(jian)分管理(li)員(yuan)、教師(shi)和學生(sheng)三(san)個用戶角色。管理(li)員(yuan)負責(ze)(ze)對教師(shi)的添加管理(li)及基礎數(shu)據的添加。教師(shi)負責(ze)(ze)對學生(sheng)的管理(li)以(yi)及對實驗(yan)的總(zong)體掌控。
學生端模(mo)擬(ni)現實(shi)創業的步(bu)驟(zou)及相關(guan)流程進行(xing)創業實(shi)驗。
學生端模擬(ni)現實(shi)創業的(de)步驟及相關流(liu)程進行創業實(shi)驗。
思沃大學(xue)生(sheng)創(chuang)(chuang)(chuang)(chuang)業(ye)(ye)模(mo)擬(ni)(ni)實(shi)(shi)訓平臺系(xi)統(tong)從(cong)大學(xue)生(sheng)創(chuang)(chuang)(chuang)(chuang)業(ye)(ye)的(de)(de)(de)(de)(de)現狀(zhuang)分(fen)(fen)析,將(jiang)創(chuang)(chuang)(chuang)(chuang)業(ye)(ye)教育的(de)(de)(de)(de)(de)內(nei)容以及因素滲(shen)透在專業(ye)(ye)實(shi)(shi)踐(jian)教學(xue)中,并根據創(chuang)(chuang)(chuang)(chuang)業(ye)(ye)教育的(de)(de)(de)(de)(de)目標(biao)及內(nei)容設置(zhi)較完善的(de)(de)(de)(de)(de)創(chuang)(chuang)(chuang)(chuang)業(ye)(ye)實(shi)(shi)踐(jian)體系(xi)。軟件模(mo)擬(ni)(ni)交互思想,采(cai)用國際(ji)先進的(de)(de)(de)(de)(de)計算機仿真(zhen)技(ji)術(shu),仿真(zhen)模(mo)擬(ni)(ni)虛擬(ni)(ni)市(shi)場(chang)環(huan)境、市(shi)場(chang)調(diao)(diao)查以及整個(ge)市(shi)場(chang)競爭結(jie)構。學(xue)生(sheng)通(tong)過(guo)(guo)軟件學(xue)習創(chuang)(chuang)(chuang)(chuang)業(ye)(ye)心理學(xue)、創(chuang)(chuang)(chuang)(chuang)業(ye)(ye)講堂、網(wang)上創(chuang)(chuang)(chuang)(chuang)業(ye)(ye)、創(chuang)(chuang)(chuang)(chuang)業(ye)(ye)準備等創(chuang)(chuang)(chuang)(chuang)業(ye)(ye)知識,撰寫一(yi)份(fen)創(chuang)(chuang)(chuang)(chuang)業(ye)(ye)計劃書,投入(ru)到創(chuang)(chuang)(chuang)(chuang)業(ye)(ye)實(shi)(shi)戰中。創(chuang)(chuang)(chuang)(chuang)業(ye)(ye)實(shi)(shi)戰分(fen)(fen)為(wei)公(gong)(gong)司注(zhu)冊(ce)和實(shi)(shi)戰運營(ying)。公(gong)(gong)司注(zhu)冊(ce)采(cai)用Flash動畫(hua)模(mo)式,模(mo)擬(ni)(ni)公(gong)(gong)司注(zhu)冊(ce)的(de)(de)(de)(de)(de)整個(ge)流程(cheng)。實(shi)(shi)戰運營(ying)是整個(ge)系(xi)統(tong)的(de)(de)(de)(de)(de)主體,將(jiang)全國分(fen)(fen)為(wei)七個(ge)區(qu)域:東(dong)北(bei)地區(qu)、華北(bei)地區(qu)、西(xi)(xi)北(bei)地區(qu)、華東(dong)地區(qu)、西(xi)(xi)南(nan)地區(qu)、華中地區(qu)、華南(nan)地區(qu)。系(xi)統(tong)模(mo)擬(ni)(ni)公(gong)(gong)司內(nei)部(bu)與外(wai)在市(shi)場(chang)之間(jian)的(de)(de)(de)(de)(de)矛盾(dun),創(chuang)(chuang)(chuang)(chuang)業(ye)(ye)者通(tong)過(guo)(guo)各種調(diao)(diao)查、決策(ce)解決企業(ye)(ye)市(shi)場(chang)運營(ying)過(guo)(guo)程(cheng)中可能遇(yu)到的(de)(de)(de)(de)(de)各種情況。在區(qu)域需求(qiu)飽(bao)和后擴(kuo)大市(shi)場(chang),對(dui)其(qi)中出現的(de)(de)(de)(de)(de)問題和運營(ying)結(jie)果(guo)進行分(fen)(fen)析與評估,培養大學(xue)生(sheng)正(zheng)確的(de)(de)(de)(de)(de)人(ren)生(sheng)觀、價值觀、就業(ye)(ye)觀,提(ti)高(gao)大學(xue)生(sheng)勇(yong)于創(chuang)(chuang)(chuang)(chuang)業(ye)(ye)的(de)(de)(de)(de)(de)精神(shen),讓大學(xue)生(sheng)有良好的(de)(de)(de)(de)(de)創(chuang)(chuang)(chuang)(chuang)業(ye)(ye)意識,增(zeng)強大學(xue)生(sheng)自(zi)主創(chuang)(chuang)(chuang)(chuang)業(ye)(ye)能力。
本教(jiao)學系統主要(yao)功能特色:
1、以LASH動畫(hua)形(xing)式模(mo)擬(ni)公司工商注冊流(liu)程。公司基本信(xin)息包括公司名稱,年份,品牌(pai)、商標、所在(zai)(zai)區(qu)域、擴張區(qu)域、流(liu)動資(zi)金、風(feng)險投資(zi)、投資(zi)情況、融資(zi)情況、信(xin)用等(deng)級(ji)、品牌(pai)知(zhi)名度、倉庫(ku)(ku)信(xin)息(面積/最大存量/單位管理(li)費)、產(chan)品庫(ku)(ku)存(每(mei)一種產(chan)品的庫(ku)(ku)存數(shu)量)、當前季(ji)度的訂單執行(xing)情況(總訂單/已執行(xing))、自建店數(shu)量、當前正(zheng)在(zai)(zai)提(ti)供的服務、技術研(yan)發情況(已研(yan)發的技術/研(yan)發時間[哪(na)年哪(na)季(ji)度])、生產(chan)線(生產(chan)線名稱/檔次)、公司員工(管理(li)層人(ren)數(shu)/生產(chan)線工人(ren)人(ren)數(shu))等(deng)等(deng)。
2、包含(han)創(chuang)(chuang)(chuang)(chuang)業(ye)(ye)(ye)(ye)理(li)論(lun)知識的(de)學習和創(chuang)(chuang)(chuang)(chuang)業(ye)(ye)(ye)(ye)實戰(zhan)訓練。創(chuang)(chuang)(chuang)(chuang)業(ye)(ye)(ye)(ye)理(li)論(lun)知識包括測評系統、創(chuang)(chuang)(chuang)(chuang)業(ye)(ye)(ye)(ye)課堂(tang)、創(chuang)(chuang)(chuang)(chuang)業(ye)(ye)(ye)(ye)講談、創(chuang)(chuang)(chuang)(chuang)業(ye)(ye)(ye)(ye)命(ming)題、創(chuang)(chuang)(chuang)(chuang)業(ye)(ye)(ye)(ye)計劃(hua)書、法規知識、網上創(chuang)(chuang)(chuang)(chuang)業(ye)(ye)(ye)(ye)、創(chuang)(chuang)(chuang)(chuang)業(ye)(ye)(ye)(ye)準備、創(chuang)(chuang)(chuang)(chuang)業(ye)(ye)(ye)(ye)論(lun)壇。創(chuang)(chuang)(chuang)(chuang)業(ye)(ye)(ye)(ye)實戰(zhan)訓練包含(han)選擇(ze)行(xing)業(ye)(ye)(ye)(ye)、注冊公(gong)司、人員招(zhao)聘、產品戰(zhan)略策劃(hua)、產品生產、渠道銷(xiao)售、促銷(xiao)、備貨運送等內(nei)容(rong)。
3、企業經營管理(li):了(le)解企業實時狀(zhuang)況、工(gong)商行(xing)政(zheng)事務處理(li)、人員(yuan)招聘、工(gong)資福利(li)、公司制度、員(yuan)工(gong)培訓、人員(yuan)流動等人事管理(li)策略
4、企(qi)(qi)業(ye)(ye)投融(rong)(rong)資(zi)管理:系(xi)統(tong)必須含(han)有(you)投融(rong)(rong)資(zi)模塊(kuai),了解(jie)操作企(qi)(qi)業(ye)(ye)的基本投資(zi)和融(rong)(rong)資(zi)手段,模塊(kuai)包括:銀行存(cun)款、銀行貸款、企(qi)(qi)業(ye)(ye)間(jian)借貸、民間(jian)借貸、私幕股權(quan)。另(ling)外還含(han)有(you)風(feng)(feng)(feng)險(xian)投資(zi)模塊(kuai),在審核計劃(hua)書后做出(chu)評價(jia)和評分,由教師設(she)置(zhi)是否給(gei)予(yu)風(feng)(feng)(feng)險(xian)投資(zi),以及金(jin)額。設(she)置(zhi)后系(xi)統(tong)自動給(gei)相應企(qi)(qi)業(ye)(ye)發送(song)反饋(kui)信息,接受并給(gei)予(yu)風(feng)(feng)(feng)投的企(qi)(qi)業(ye)(ye)前來簽訂風(feng)(feng)(feng)投協議領取風(feng)(feng)(feng)投資(zi)金(jin)
5、系(xi)統具有自(zi)動(dong)(dong)計分(fen)和手(shou)動(dong)(dong)評分(fen)功能。自(zi)動(dong)(dong)計分(fen)以(yi)各方面(mian)排名(ming)的(de)形式,包括資金(jin)排名(ming)、銷售排名(ming)、知名(ming)度排名(ming)、利潤排名(ming)、投資收(shou)益排名(ming)、廣告(gao)設計排名(ming)、市(shi)場占有率(lv)排名(ming)、美(mei)譽(yu)度排名(ming)、投融資收(shou)益排名(ming)、累計繳稅排名(ming)、綜合排名(ming)等。教(jiao)師可以(yi)批閱學生(sheng)所(suo)提交(jiao)的(de)計劃書、廣告(gao)設計、市(shi)場調查(cha)分(fen)析、公司制度等。
6、系統提供超過十個行業(ye)的相關參(can)數(shu)(shu)(shu)(shu)(消(xiao)(xiao)費(fei)(fei)者(zhe)特征、 類(lei)(lei)別(bie)(bie) 、消(xiao)(xiao)費(fei)(fei)者(zhe)特征、消(xiao)(xiao)費(fei)(fei)者(zhe)構成(cheng)參(can)數(shu)(shu)(shu)(shu)、消(xiao)(xiao)費(fei)(fei)者(zhe)偏好參(can)數(shu)(shu)(shu)(shu)、產(chan)品(pin)(pin)屬性類(lei)(lei)別(bie)(bie)、產(chan)品(pin)(pin)屬性類(lei)(lei)別(bie)(bie)參(can)數(shu)(shu)(shu)(shu)、產(chan)品(pin)(pin)屬性、產(chan)品(pin)(pin)屬性參(can)數(shu)(shu)(shu)(shu)、生(sheng)產(chan)線(xian)類(lei)(lei)型、生(sheng)產(chan)線(xian)類(lei)(lei)型 參(can)數(shu)(shu)(shu)(shu)、行業(ye)參(can)數(shu)(shu)(shu)(shu) 、運行參(can)數(shu)(shu)(shu)(shu)、區域參(can)數(shu)(shu)(shu)(shu) 、購買參(can)數(shu)(shu)(shu)(shu) 、經濟參(can)數(shu)(shu)(shu)(shu)、渠(qu)(qu)道類(lei)(lei)型、渠(qu)(qu)道參(can)數(shu)(shu)(shu)(shu)、促銷類(lei)(lei)型、促銷參(can)數(shu)(shu)(shu)(shu)、廣告規格、廣告媒(mei)體(ti)、廣告參(can)數(shu)(shu)(shu)(shu)、服務類(lei)(lei)型、服務參(can)數(shu)(shu)(shu)(shu)、市場(chang)調查參(can)數(shu)(shu)(shu)(shu)、宏觀社會(hui)信息、行業(ye)動態(tai)信息、背景案例信息)。