Finance

系統能實現(xian)的目標和功(gong)能
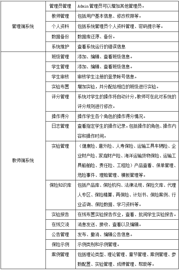
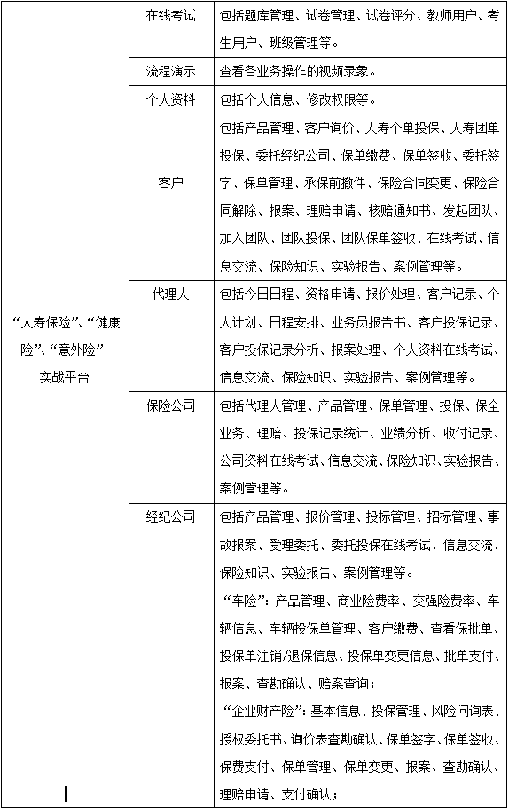
《思沃(wo)保(bao)(bao)(bao)(bao)(bao)(bao)(bao)(bao)(bao)險(xian)(xian)(xian)(xian)(xian)(xian)(xian)(xian)實(shi)(shi)務(wu)(wu)模擬(ni)實(shi)(shi)訓系統(tong)》用Browser/Server三層體系結構(gou),將現(xian)行(xing)的(de)人(ren)(ren)壽保(bao)(bao)(bao)(bao)(bao)(bao)(bao)(bao)(bao)險(xian)(xian)(xian)(xian)(xian)(xian)(xian)(xian)、財(cai)產(chan)保(bao)(bao)(bao)(bao)(bao)(bao)(bao)(bao)(bao)險(xian)(xian)(xian)(xian)(xian)(xian)(xian)(xian)核(he)心業(ye)務(wu)(wu)流(liu)程和專業(ye)知識(shi)有(you)機(ji)結合,締造出一個擬(ni)真的(de)“保(bao)(bao)(bao)(bao)(bao)(bao)(bao)(bao)(bao)險(xian)(xian)(xian)(xian)(xian)(xian)(xian)(xian)實(shi)(shi)務(wu)(wu)模擬(ni)實(shi)(shi)驗(yan)(yan)(yan)平(ping)臺(tai)(tai)(tai)”。實(shi)(shi)驗(yan)(yan)(yan)平(ping)臺(tai)(tai)(tai)采用經典的(de)角(jiao)色模擬(ni)方式,通過(guo)(guo)學(xue)生飾(shi)演客戶、保(bao)(bao)(bao)(bao)(bao)(bao)(bao)(bao)(bao)險(xian)(xian)(xian)(xian)(xian)(xian)(xian)(xian)代(dai)理(li)人(ren)(ren)、保(bao)(bao)(bao)(bao)(bao)(bao)(bao)(bao)(bao)險(xian)(xian)(xian)(xian)(xian)(xian)(xian)(xian)經紀(ji)公(gong)(gong)司(si)(si)、人(ren)(ren)壽保(bao)(bao)(bao)(bao)(bao)(bao)(bao)(bao)(bao)險(xian)(xian)(xian)(xian)(xian)(xian)(xian)(xian)公(gong)(gong)司(si)(si)、財(cai)產(chan)保(bao)(bao)(bao)(bao)(bao)(bao)(bao)(bao)(bao)險(xian)(xian)(xian)(xian)(xian)(xian)(xian)(xian)公(gong)(gong)司(si)(si)五類(lei)角(jiao)色,分(fen)別進(jin)入人(ren)(ren)壽保(bao)(bao)(bao)(bao)(bao)(bao)(bao)(bao)(bao)險(xian)(xian)(xian)(xian)(xian)(xian)(xian)(xian)實(shi)(shi)驗(yan)(yan)(yan)平(ping)臺(tai)(tai)(tai)、車(che)輛運(yun)輸險(xian)(xian)(xian)(xian)(xian)(xian)(xian)(xian)實(shi)(shi)驗(yan)(yan)(yan)平(ping)臺(tai)(tai)(tai)、企業(ye)財(cai)產(chan)險(xian)(xian)(xian)(xian)(xian)(xian)(xian)(xian)實(shi)(shi)驗(yan)(yan)(yan)平(ping)臺(tai)(tai)(tai)、家庭財(cai)產(chan)險(xian)(xian)(xian)(xian)(xian)(xian)(xian)(xian)實(shi)(shi)驗(yan)(yan)(yan)平(ping)臺(tai)(tai)(tai)、工(gong)程責(ze)任險(xian)(xian)(xian)(xian)(xian)(xian)(xian)(xian)實(shi)(shi)驗(yan)(yan)(yan)平(ping)臺(tai)(tai)(tai)、公(gong)(gong)眾責(ze)任險(xian)(xian)(xian)(xian)(xian)(xian)(xian)(xian)實(shi)(shi)驗(yan)(yan)(yan)平(ping)臺(tai)(tai)(tai)、運(yun)輸工(gong)具船舶險(xian)(xian)(xian)(xian)(xian)(xian)(xian)(xian)實(shi)(shi)驗(yan)(yan)(yan)平(ping)臺(tai)(tai)(tai)、海洋運(yun)輸貨物險(xian)(xian)(xian)(xian)(xian)(xian)(xian)(xian)實(shi)(shi)驗(yan)(yan)(yan)平(ping)臺(tai)(tai)(tai),操(cao)練(lian)人(ren)(ren)壽保(bao)(bao)(bao)(bao)(bao)(bao)(bao)(bao)(bao)險(xian)(xian)(xian)(xian)(xian)(xian)(xian)(xian)、財(cai)產(chan)保(bao)(bao)(bao)(bao)(bao)(bao)(bao)(bao)(bao)險(xian)(xian)(xian)(xian)(xian)(xian)(xian)(xian)實(shi)(shi)踐(jian)業(ye)務(wu)(wu)。首(shou)先由(you)(you)人(ren)(ren)壽保(bao)(bao)(bao)(bao)(bao)(bao)(bao)(bao)(bao)險(xian)(xian)(xian)(xian)(xian)(xian)(xian)(xian)公(gong)(gong)司(si)(si)、財(cai)產(chan)保(bao)(bao)(bao)(bao)(bao)(bao)(bao)(bao)(bao)險(xian)(xian)(xian)(xian)(xian)(xian)(xian)(xian)公(gong)(gong)司(si)(si)添加(jia)自己所經營的(de)主險(xian)(xian)(xian)(xian)(xian)(xian)(xian)(xian)、附(fu)加(jia)險(xian)(xian)(xian)(xian)(xian)(xian)(xian)(xian)產(chan)品,以(yi)及相關(guan)的(de)費率,由(you)(you)投保(bao)(bao)(bao)(bao)(bao)(bao)(bao)(bao)(bao)客戶根據險(xian)(xian)(xian)(xian)(xian)(xian)(xian)(xian)種的(de)特點、性(xing)質,委(wei)托(tuo)保(bao)(bao)(bao)(bao)(bao)(bao)(bao)(bao)(bao)險(xian)(xian)(xian)(xian)(xian)(xian)(xian)(xian)代(dai)理(li)人(ren)(ren)或(huo)(huo)經紀(ji)公(gong)(gong)司(si)(si)進(jin)行(xing)投保(bao)(bao)(bao)(bao)(bao)(bao)(bao)(bao)(bao),或(huo)(huo)直接向人(ren)(ren)壽保(bao)(bao)(bao)(bao)(bao)(bao)(bao)(bao)(bao)險(xian)(xian)(xian)(xian)(xian)(xian)(xian)(xian)公(gong)(gong)司(si)(si)、財(cai)產(chan)保(bao)(bao)(bao)(bao)(bao)(bao)(bao)(bao)(bao)險(xian)(xian)(xian)(xian)(xian)(xian)(xian)(xian)公(gong)(gong)司(si)(si)投保(bao)(bao)(bao)(bao)(bao)(bao)(bao)(bao)(bao)。保(bao)(bao)(bao)(bao)(bao)(bao)(bao)(bao)(bao)險(xian)(xian)(xian)(xian)(xian)(xian)(xian)(xian)公(gong)(gong)司(si)(si)接到客戶投保(bao)(bao)(bao)(bao)(bao)(bao)(bao)(bao)(bao)單之后,根據投保(bao)(bao)(bao)(bao)(bao)(bao)(bao)(bao)(bao)險(xian)(xian)(xian)(xian)(xian)(xian)(xian)(xian)種的(de)不同(tong),進(jin)行(xing)投保(bao)(bao)(bao)(bao)(bao)(bao)(bao)(bao)(bao)管(guan)理(li)。通過(guo)(guo)一系列(lie)、多流(liu)程操(cao)作,使學(xue)生真正(zheng)學(xue)習到保(bao)(bao)(bao)(bao)(bao)(bao)(bao)(bao)(bao)險(xian)(xian)(xian)(xian)(xian)(xian)(xian)(xian)實(shi)(shi)務(wu)(wu)中的(de)保(bao)(bao)(bao)(bao)(bao)(bao)(bao)(bao)(bao)險(xian)(xian)(xian)(xian)(xian)(xian)(xian)(xian)代(dai)理(li)、投保(bao)(bao)(bao)(bao)(bao)(bao)(bao)(bao)(bao)、承保(bao)(bao)(bao)(bao)(bao)(bao)(bao)(bao)(bao)、核(he)保(bao)(bao)(bao)(bao)(bao)(bao)(bao)(bao)(bao)、變更、理(li)賠、核(he)賠等(deng)核(he)心流(liu)程。軟件既(ji)支(zhi)持學(xue)生一人(ren)(ren)分(fen)飾(shi)客戶、保(bao)(bao)(bao)(bao)(bao)(bao)(bao)(bao)(bao)險(xian)(xian)(xian)(xian)(xian)(xian)(xian)(xian)代(dai)理(li)人(ren)(ren)、保(bao)(bao)(bao)(bao)(bao)(bao)(bao)(bao)(bao)險(xian)(xian)(xian)(xian)(xian)(xian)(xian)(xian)經紀(ji)公(gong)(gong)司(si)(si)、人(ren)(ren)壽保(bao)(bao)(bao)(bao)(bao)(bao)(bao)(bao)(bao)險(xian)(xian)(xian)(xian)(xian)(xian)(xian)(xian)公(gong)(gong)司(si)(si)、財(cai)產(chan)保(bao)(bao)(bao)(bao)(bao)(bao)(bao)(bao)(bao)險(xian)(xian)(xian)(xian)(xian)(xian)(xian)(xian)公(gong)(gong)司(si)(si)五類(lei)角(jiao)色來完(wan)成(cheng)保(bao)(bao)(bao)(bao)(bao)(bao)(bao)(bao)(bao)險(xian)(xian)(xian)(xian)(xian)(xian)(xian)(xian)實(shi)(shi)驗(yan)(yan)(yan),也支(zhi)持由(you)(you)同(tong)一班級中的(de)學(xue)生組(zu)(zu)成(cheng)實(shi)(shi)驗(yan)(yan)(yan)小(xiao)組(zu)(zu),以(yi)相互協作或(huo)(huo)競爭的(de)方式來完(wan)成(cheng)實(shi)(shi)驗(yan)(yan)(yan)。同(tong)時,學(xue)生通過(guo)(guo)參(can)加(jia)保(bao)(bao)(bao)(bao)(bao)(bao)(bao)(bao)(bao)險(xian)(xian)(xian)(xian)(xian)(xian)(xian)(xian)知識(shi)在(zai)線考試,瀏覽、學(xue)習保(bao)(bao)(bao)(bao)(bao)(bao)(bao)(bao)(bao)險(xian)(xian)(xian)(xian)(xian)(xian)(xian)(xian)知識(shi)庫(ku)內容,撰(zhuan)寫實(shi)(shi)驗(yan)(yan)(yan)報告,分(fen)析研究(jiu)保(bao)(bao)(bao)(bao)(bao)(bao)(bao)(bao)(bao)險(xian)(xian)(xian)(xian)(xian)(xian)(xian)(xian)案(an)例等(deng),全(quan)方位提升保(bao)(bao)(bao)(bao)(bao)(bao)(bao)(bao)(bao)險(xian)(xian)(xian)(xian)(xian)(xian)(xian)(xian)專業(ye)理(li)論知識(shi),真正(zheng)使學(xue)生通過(guo)(guo)使用軟件,達到實(shi)(shi)踐(jian)與理(li)論俱(ju)提高的(de)效果(guo),高度(du)、全(quan)面(mian)地把(ba)握保(bao)(bao)(bao)(bao)(bao)(bao)(bao)(bao)(bao)險(xian)(xian)(xian)(xian)(xian)(xian)(xian)(xian)業(ye)務(wu)(wu)流(liu)程,具備現(xian)代(dai)化保(bao)(bao)(bao)(bao)(bao)(bao)(bao)(bao)(bao)險(xian)(xian)(xian)(xian)(xian)(xian)(xian)(xian)從業(ye)人(ren)(ren)員(yuan)應有(you)的(de)知識(shi)結構(gou),增強學(xue)生的(de)社會(hui)就業(ye)競爭力。




三(san)、軟件特點及(ji)優勢(shi)
1、全(quan)面的保險作業流(liu)程
學(xue)生(sheng)通過(guo)飾演保(bao)(bao)險(xian)(xian)(xian)(xian)業(ye)(ye)務(wu)流程(cheng)中的(de)(de)客戶、代理人、經紀公司(si)、人壽(shou)保(bao)(bao)險(xian)(xian)(xian)(xian)公司(si)、財產(chan)(chan)保(bao)(bao)險(xian)(xian)(xian)(xian)公司(si)五種角色,進入“人壽(shou)保(bao)(bao)險(xian)(xian)(xian)(xian)”和“財產(chan)(chan)保(bao)(bao)險(xian)(xian)(xian)(xian)”實(shi)(shi)踐平臺,從展業(ye)(ye)投保(bao)(bao)環節(jie)開始,至索賠(pei)(pei)理賠(pei)(pei)為(wei)(wei)止(zhi),全面操(cao)練(lian)保(bao)(bao)險(xian)(xian)(xian)(xian)核心(xin)業(ye)(ye)務(wu)中的(de)(de)投保(bao)(bao)、承保(bao)(bao)、核保(bao)(bao)、變(bian)更(geng)、理賠(pei)(pei)、核賠(pei)(pei)等(deng)流程(cheng),使(shi)學(xue)生(sheng)的(de)(de)知識結構提升,彌補實(shi)(shi)踐業(ye)(ye)務(wu)操(cao)作的(de)(de)缺乏,實(shi)(shi)現對(dui)人壽(shou)保(bao)(bao)險(xian)(xian)(xian)(xian)、運輸工(gong)(gong)(gong)具(ju)車輛險(xian)(xian)(xian)(xian)、企業(ye)(ye)財產(chan)(chan)險(xian)(xian)(xian)(xian)、家庭財產(chan)(chan)險(xian)(xian)(xian)(xian)、海(hai)洋運輸貨(huo)物保(bao)(bao)險(xian)(xian)(xian)(xian)、運輸工(gong)(gong)(gong)具(ju)船舶險(xian)(xian)(xian)(xian)、責任險(xian)(xian)(xian)(xian)、工(gong)(gong)(gong)程(cheng)險(xian)(xian)(xian)(xian)的(de)(de)熟悉、掌(zhang)握,對(dui)保(bao)(bao)險(xian)(xian)(xian)(xian)業(ye)(ye)務(wu)的(de)(de)主要工(gong)(gong)(gong)作流程(cheng)有一個清晰的(de)(de)輪廓,為(wei)(wei)學(xue)以致(zhi)用打下堅(jian)固的(de)(de)基礎。

2、規范的保險承保單證(zheng)及保險理賠單證(zheng)
以優秀(xiu)保(bao)險(xian)(xian)公司人壽(shou)險(xian)(xian)和財產(chan)險(xian)(xian)業務單(dan)證(zheng)(zheng)(zheng)的(de)(de)(de)樣(yang)式(shi)、欄目、內容、大小等(deng)為依據(ju),100%模擬仿(fang)真(zhen),有效(xiao)確保(bao)系統中保(bao)險(xian)(xian)承保(bao)單(dan)證(zheng)(zheng)(zheng)及保(bao)險(xian)(xian)理賠單(dan)證(zheng)(zheng)(zheng)的(de)(de)(de)真(zhen)實性(xing)、完整性(xing)。學(xue)生通過操練單(dan)證(zheng)(zheng)(zheng)在各項(xiang)保(bao)險(xian)(xian)業務的(de)(de)(de)應(ying)用方法,熟(shu)練掌握保(bao)險(xian)(xian)承保(bao)及理賠單(dan)證(zheng)(zheng)(zheng)的(de)(de)(de)填制(zhi),貼近與保(bao)險(xian)(xian)公司的(de)(de)(de)距離。,同時,系統內含強(qiang)大的(de)(de)(de)報表管理功能,方便教師、學(xue)生查詢和匯總數(shu)據(ju),十分方便、快捷。

3、豐富(fu)、專(zhuan)業的(de)知識(shi)庫
理(li)論(lun)知識學(xue)(xue)(xue)習(xi)平臺(tai),為教(jiao)(jiao)師的(de)教(jiao)(jiao)學(xue)(xue)(xue)和學(xue)(xue)(xue)生的(de)學(xue)(xue)(xue)習(xi)提(ti)供了支(zhi)持。我們參考高校保(bao)(bao)險(xian)(xian)(xian)類專業(ye)教(jiao)(jiao)材(cai),通(tong)過產(chan)(chan)品庫、保(bao)(bao)險(xian)(xian)(xian)機(ji)構(gou)、法(fa)律法(fa)規、保(bao)(bao)險(xian)(xian)(xian)文(wen)庫、代理(li)人(ren)專區(qu)、保(bao)(bao)險(xian)(xian)(xian)精算(suan)、再保(bao)(bao)險(xian)(xian)(xian)、計劃(hua)書、保(bao)(bao)險(xian)(xian)(xian)案(an)例、行(xing)業(ye)咨詢、保(bao)(bao)險(xian)(xian)(xian)數(shu)據、學(xue)(xue)(xue)習(xi)資(zi)料十二個目錄(lu),集中收(shou)錄(lu)了與(yu)保(bao)(bao)險(xian)(xian)(xian)學(xue)(xue)(xue)原理(li)、財產(chan)(chan)保(bao)(bao)險(xian)(xian)(xian)學(xue)(xue)(xue)、人(ren)身保(bao)(bao)險(xian)(xian)(xian)實務、保(bao)(bao)險(xian)(xian)(xian)企業(ye)經(jing)營管理(li)學(xue)(xue)(xue)、保(bao)(bao)險(xian)(xian)(xian)核保(bao)(bao)核賠(pei)相關(guan)的(de)資(zi)料,供學(xue)(xue)(xue)生參
4、人性化設計理念
系(xi)統界面美(mei)觀,使用(yong)動畫和三(san)維立體效(xiao)果,模仿保險公司的工(gong)作場景(jing),使各(ge)個部門的工(gong)作一目了然,生動形象(xiang)。
業務(wu)操(cao)作(zuo)簡單,操(cao)作(zuo)流程(cheng)清(qing)晰明了,同時還具有智能化錯誤(wu)提示、操(cao)作(zuo)流程(cheng)控制等(deng)功能,幫助學(xue)生盡快(kuai)了解軟(ruan)件各模(mo)塊(kuai)功能及操(cao)作(zuo)方(fang)法,易(yi)學(xue)易(yi)懂(dong),即使不需培(pei)訓也能很(hen)快(kuai)掌握(wo)軟(ruan)件的使用方(fang)法。
5、數據備份與(yu)恢復(fu)機制
系統內置數(shu)(shu)據(ju)備(bei)份(fen)(fen)(fen)與恢復接(jie)口,為系統數(shu)(shu)據(ju)的安(an)全性提供(gong)了可靠(kao)的保障。系統管理員通過打開(kai)數(shu)(shu)據(ju)備(bei)份(fen)(fen)(fen)與恢復操作頁面(mian),進(jin)行(xing)數(shu)(shu)據(ju)庫連接(jie)測試、數(shu)(shu)據(ju)庫還原(yuan)、數(shu)(shu)據(ju)庫備(bei)份(fen)(fen)(fen)操作。